知名男星被曝多次出軌!鐵證曝光還找「親姐姐掩護」粉絲怒斥:毀三觀

娛樂圈又有明星塌房了。26歲歌手石凱前未婚妻的姐姐在網上發長文怒錘石凱。根據長文可知,石凱前未婚妻小名叫依依。

依依因為與石凱戀情的事情,在過去半年時間裡持續受到石凱粉絲的謾罵、造謠和諷刺,而石凱對於此始終不回應、不解釋、不作為。

為了不讓妹妹再持續的遭到傷害,即使妹妹反對,她也要發文揭開石凱的真面目。
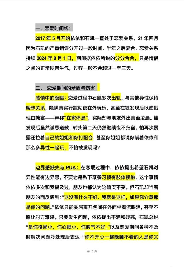
根據依依姐姐的描述可知,石凱和依依從2017年5月開始相戀。
2021年4月,因為石凱犯了嚴重錯誤,他們分手了半年,直到2024年8月,他們才徹底分手。
Advertisements
隨後依依姐姐提到了依依和石凱在戀愛期間的情況。
在戀愛過程中,石凱多次出軌,與其他異性保持曖昧關係,經常在外面夜不歸宿。
如果被發現了,他就是道歉,但第二天繼續夜不歸宿。
要麼拉著自己的姐姐打配合,以至於他姐姐都感慨石凱玩這麼花,不怕女朋友發現嗎?

既然多次出軌了,明顯石凱是不怕的。
他不僅不怕,還是一名PUA高手。
當依依勸她不要和異性有過多肢體接觸時,正常的男朋友為了不讓女友吃醋、傷心,都會收斂自己的行為。
但是石凱偏不。
Advertisements
他對依依說她介意是她的問題,還說她心眼小、格局小、脾氣不好。
此外,他還會對依依的身材和外貌進行嘲諷。
依依姐姐還透露,兩人是從大學就開始就相戀了,只不過是異地戀。
除了身邊幾個關係好的同學知道石凱有女朋友,石凱都對外都說自己單身,他經常出去玩不回依依的消息。
值得一提的是,石凱生病時,依依都會想辦法到醫院陪伴照顧石凱。
但依依生病,石凱不關心。依依出院了,石凱有時間和朋友聚會,也不打電話關心一下依依。

Advertisements
有意思的是,即使如此,2023年10月,石凱提出了訂婚。
於是依依和父母、家中長輩商量了此事,結果到了年關的時候,石凱說他父母說他事業才發展起來,還不穩定,不建議他訂婚。
一聽這話,依依直言一會訂婚,一會又不訂,她無法和家人交待,直言兩人人生追求可能不一樣,於是提出了分手。
一看依依要分手,石凱又不同意了。最終他們按照原計劃,在2024年2月28日訂婚了。

Advertisements
正常情況下,訂婚之後,就是籌備結婚的事情了。
但石凱對依依說讓她再等2年。
在這個過程中,依依從原單位離職,石凱的朋友給意義介紹了一份杭州的工作。
在這個工作還沒落實的時候,依依在石凱家裡住了不到一個月。
結果在這段時間,石凱的家人對石凱說依依住在他們家不太好。
等到了6月底,石凱不顧當時長沙下暴雨,讓依依趕緊去杭州那邊,說工作很緊急。
面對如此情況,依依和杭州公司那邊溝通好了,可以晚2天過去,但石凱依舊催她過去。
無奈之下,依依買了長沙到杭州的高鐵票,她站了4個小時,也哭了一路。

Advertisements
然而石凱朋友介紹的這份工作並不靠譜,依依只能自己找工作。
在這個過程中,石凱開始冷暴力,逼著依依提分手。
但是因為捨不得,依依沒有提。
最終在2024年8月1日,石凱主動提出了分手。
8月11日,他們決定分手,有意思的是都分手了,在分別的時候,石凱竟然提出讓依依再陪他打一次「撲克」。

到了2024年9月,雙方談及了如果過往戀情被曝光該怎麼處理的問題。
當時石凱說他會承認戀情,並表示已分手,承擔自己該承擔的責任。
Advertisements
他一邊這麼說,一邊又說想依依了,說什麼不想看到依依和別人結婚。
當然,石凱「打撲克」的執念很深,他又一次提出了希望依依和他再打一次「撲克」的想法。
當然,依依拒絕了「打撲克」。

結果等2人的過往戀情真的被曝光了,石凱卻沒有按照當初的做,無奈之下依依只能做出回應。
這一回應不得了,長達半年的時間,依依一直在經受石凱粉絲的謾罵、造謠和諷刺,身心備受摧殘。

Advertisements

毫不意外的是,依依姐姐的這個爆料很生猛,一經發布,「石凱出軌」「石凱訂過婚」等詞條就登上了熱搜,引發了更多的關注和熱議。
有網友說石凱是誰?沒有聽說過,現在的年輕藝人玩這麼花嗎?
有網友說私德敗壞,必須封殺。
有熟悉石凱的網友說這並不稀奇,還說他以前也塌過一次。
不過在石凱的粉絲看來,依依姐姐是公然造謠,沒有曬出實錘證據。
面對如此局面,石凱在去年4月23日晚上6點多轉發了一封律師函。

律師函中稱石凱出軌、PUA女性、非和平分手是不實信息,還說依依的姐姐通過侮辱、誹謗的方式惡意貶損石凱的聲譽。

過往此類事件,律師函一發,事情就不了了之,沒有聲音了。
但面對石凱的闢謠,依依姐姐曬出了一個實錘證據,曬出了依依和石凱的通話錄音。
從該錄音中可知,依依問石凱「你劈腿、出軌、騙我,多少次了?你自己記得清嗎?」石凱回答說「嗯,你不清了。」

面對這樣的一份證據,石凱的粉絲紛紛現身評論區,說錄音中的男聲不是石凱的,說石凱的聲音不是這樣的,還說依依姐姐沒有實錘證據,一直在造謠。
結果在4月23日深夜,依依姐姐直接放大招了。
她放出了依依和石凱訂婚時的照片和影片。
從照片中可以看到,訂婚書上寫有石凱和依依的名字。



而在訂婚現場影片中,石凱露面了。


看到這樣的影片,不少網友直言就喜歡看這樣一點一點放證據,不斷打粉絲的臉,看粉絲們還怎麼洗。
如今錄音、照片、影片都有,石凱還能洗得白嗎?
截止筆者發稿,石凱方面還未對這些證據做出回應。

都是成年人了,要為自己的選擇負責。
來源:toutiao